广州市普粤财税咨询有限公司
重要通知 :
税率查询
财税专题
会计之家
增值税法

财政部 海关总署 税务总局关于调整风力发电等增值税政策的公告

——更新时间:2025-10-20 09:05:39 点击率: 1703

财政部   海关总署   税务总局公告2025年第10号

      现就调整风力发电等增值税政策有关事项公告如下:

  一、自2025年11月1日起至2027年12月31日,对纳税人销售自产的利用海上风力生产的电力产品,实行增值税即征即退50%的政策。

  二、2025年10月31日前已正式商业投产的核电机组,继续按照《财政部 国家税务总局关于核电行业税收政策有关问题的通知》(财税〔2008〕38号)有关增值税规定执行;2025年10月31日前国务院已核准但尚未正式商业投产的核电机组,核力发电企业生产销售电力产品,自正式商业投产次月起10个年度内,实行增值税先征后退政策,退税比例为已入库税款的50%,其他增值税规定继续按照《财政部 国家税务总局关于核电行业税收政策有关问题的通知》(财税〔2008〕38号)执行。2025年11月1日后核准的核电机组,不再实行增值税先征后退政策。

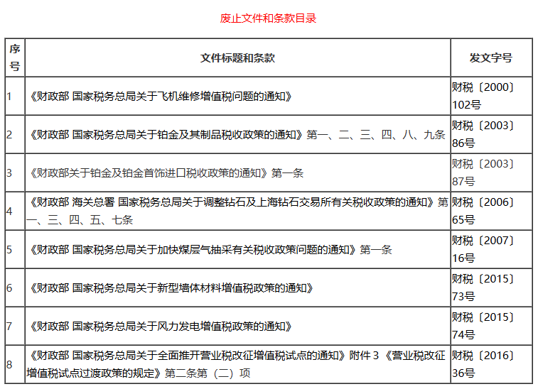
  三、现行规定与本公告不一致的,以本公告为准。《财政部 国家税务总局关于风力发电增值税政策的通知》(财税〔2015〕74号)等文件规定自2025年11月1日起废止,具体见附件。

  特此公告。

  附件:废止文件和条款目录

       废止文件和条款目录

财政部       

海关总署     

税务总局    

2025年10月17日




版权所有: 广州市普粤财税咨询有限公司 粤ICP备-010100101

地址:广州市天河区黄埔大道163号富星商贸大厦东塔15楼KL单元 邮政编码: 510620